仙境传说新启航是由原班人马打造的冒险养成类MMORPG手游。整个游戏以开放自由的玩法模式,为玩家带来了一个全新的冒险世界。游戏为玩家准备了六大系13种职业类型可供玩家进行选择,游戏中不仅有着资源收集。冒险、探索等多种玩法战斗模式,而且玩家还可以与好友一起进行各种合作组队,共同冒险!
仙境传说新启航官网地址:https://ro.zlongame.com/index.html
仙境传说新启航游戏福利
1. 【肆意兴泪,青春归位,RO新启航】
活动玩法:前往官网找到新闻资讯-乘坐ROX时光机,领取专属见面礼活动搜集线索,领取丰厚新启航礼包
活动奖励:
2. 【冒险者见面礼】
测试期间福利资源连发7天!冒险者每日登录游戏,均可获得水晶*5000、Zeny*50000,奖励将以邮件形式发送。
3. 【卡普拉7日赠礼】
测试期间冒险者每日可在活动界面领取签到福利,Zeny、冒险补给包等补给资源天天领!
活动奖励:
第一天:Zeny*20000、)万能药箱*5
第二天:Zeny*40000、冒险补给包*1
第三天:Zeny*60000、中级补给包*1
第四天:Zeny*80000、中级料理自选包*1
第五天:Zeny*100000、自动钓竿*1
第六天:Zeny*120000、合金矿镐*1
第七天:Zeny*150000、老旧收集册*1
仙境传说新启航职业推荐
目前版本开放了7个大职业,而大职业下又分为了多个流派,这里为大家推荐几个性价比高的,大家可以根据自己的需要去选择
1. 骑士——推荐走剑盾
剑盾:就直接走肉坦流,在队伍充当抗伤位,损失生命值可以带来无视防御的伤害,所以既保证了肉的同时,还能够次要的输出,但是缺点很明显,输出不高前期难受,只能慢慢磨血,反正只适合想玩肉的玩家。
2. 十字军——推荐走剑盾/长矛
剑盾:老规矩以肉为主,前期就可以偏向于战士输出,后期偏向于主坦,就单纯的扛伤位和上述一样,看大家自己选择
长矛:造价不高,平民玩家可以选择,附带了持续的范围伤害,还能够为团队增伤,属于是一个既有辅助又有输出特性的职业,但后期上限低,不过平民玩家选他就完了
3. 弓箭手——不推荐
很热门的职业,选的人真的太多了,可能是大家都想输出吧,对金武器需求很高,养成成本都偏高,而且带来的收益比较一般,硬要养成可以选择长弓猎人,输出伤害特别炸,适合反复风筝
4. 法师——不推荐
目前各项综合能力都不算特别优异吧,不过在所有职业中aoe范围上还很优质的
5. 刺客——推荐走拳刃
高倍率高数值高暴击的单体伤害,特别适合打boss,而且清杂的速刷能力也很强,对氪金需求还蛮大,实战能力核目前的前列,但由于属性都要堆叠攻击、暴击、极速之类的加成,导致坦度低,需要有其他队友共同配合才能发挥最大化的作用
6. 商人——推荐走炼金/铁匠
炼金主靠高数值平a打伤害,而且药剂强化的加成后,输出特别爆炸,唯一缺点是手短,容易去吃伤害;铁匠是需要消耗大量zeny来打输出,只要有钱爆发能力就特别高,属于一个上限很高的选择
7、服事——推荐走赞美牧师
这个职业选择的人数比较少,但是由于可复活+可奶的机制,保证队伍长线作战能力,让他的需求都变得很高,现在打本都是必须要有奶的,不然特别难打,所以很轻松的就能混进高配队伍,然后摸鱼
仙境传说新启航流氓弓攻略
1. 属性加点:主流就认准攻爆流。然后点力量,提升攻击力,简单粗暴。灵巧的话,不能全点,它关乎你的命中率和部分攻击,后期命中不够会非常难受,需要从装备和附魔找补。敏捷提供攻速和闪避,让你手感更丝滑。
2. 输出循环:这个玩法的核心功能在于二连矢、三连矢,核心机制在于,你的普攻暴击能大幅减少技能冷却。理想状态就是:普攻暴击,技能秒放,再普攻,然后技能又好了。手感来了,技能随便外甩,像个机关枪,爽感十足。
3. 装备养成:弓是这个玩法的绝对核心。最好情况下肯定是高强化的金色长弓,但是这个弓的价格太高了,一般玩家确实负担不起,所以尽量前期别好高整远,用紫色弓稳稳过渡,紫色弓足够你应对大部分场景。精炼是提升输出的关键。
4. 防具与饰品:优先选择附带 暴击率、暴击伤害、攻击速度命中词条的装备。影装系统是后期可以大幅提升实力的,同样,极品影装价格不菲。所以,这职业非常需要你耐心搬砖,或者有个强大的公会支持。
5. 流氓弓的优势:点杀精英和BOSS的能力绝对是T1级别,而且可可以在相对安全的位置输出,生存环境比近战好太多。不是无脑站桩,需要关注技能循环、走位和抄袭时机,玩起来不无聊,玩法独特,与众不同。
6. 实战心得:在pve里,要先明确你的定位,就是用来打单体大怪的,清小怪交给队友,你的任务是迅速点掉对团队威胁最大的目标。走位注意一点,利用射程优势,永远站在怪物的攻击范围边缘输出,在pvp里面,利用超远射程进行骚扰和收割,紧盯对面脆皮皮,但是要记住打完就拉开,重点就是骚扰对方。
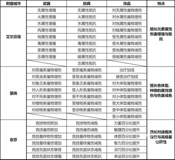
仙境传说新启航附魔攻略
附魔是仙境传说RO新启航中增加战力的途径之一,需要注意的是对应城市的附魔效果是不一样的
1. 城市和部位对应表
除了普隆德拉可以使用精魔矿石进行附魔外,剩下的城市,都需要使用生活玩法-冶炼产出的附魔材料进行附魔。不同部位附魔时所使用的附魔材料,以及附魔出的属性类型都有所区别。
以下为各城市各部位附魔详情:
关于前往指定城市附魔
点击右上角小地图,选择自己想要附魔的城市,找到【养成制造】模块,下拉找到附魔NPC。每个城市的附魔NPC有三个,分别可对武器、防具以及饰品进行附魔。
或者点击背包,点击任意装备查看,再点击【附魔】,系统会将玩家自动引导至普隆德拉的附魔NPC处。因此,如果想进行指定附魔,需要手动前往其他城市。
2. 附魔等级
附魔等级的具体升级次数因人而异,在不同城市有不同的升级速度,并且不会降级。按照普隆德拉-依斯鲁得岛-梦罗克等城市的顺序,升级速度会逐渐变快。附魔等级提升后,后续洗炼出的词条,均会与当前附魔等级一致。
附魔词条品质随机,从低到高分为白色、蓝色、紫色以及橙色,同等级下词条品质越高,数值加成越高
各城市同部位装备附魔等级互通,如果在普隆德拉将附魔等级提升至3级,前往依斯鲁得岛等其他主城进行同部位附魔时,附魔等级不变。
当前版本附魔等级最高20级,大家可在更基础的城市提升装备附魔等级,再根据需要前往其他主城附魔。
此外,角色等级影响附魔等级上限,玩家等级在1-44级、45-59级、60-69级以及70级时,附魔等级上限分别为10、15. 18以及20级。
不同部位装备的附魔等级不通用。例:武器附魔等级提升至3,但换成饰品附魔时,附魔等级需要从1级开始提升。
装备的附魔可在一定规则下被全部继承,因此大家在前期可以放心给部分重要装备附魔。
3. 附魔觉醒
各部位装备附魔均达到一定等级后,即可解锁“附魔觉醒”属性。点击主页面【觉醒】页面即可查看。
亦或者,在附魔装备页面也可以直接查看附魔觉醒等级。
仙境传说新启航游戏推荐理由
1. 【情怀记忆】
熟悉职业、经典地图、迷宫探险、团练升级。
2. 【奇遇万千】
感受神秘、刷怪爆装、轻松掉落、自由交易。
3. 【南门集结】
丝滑成长、体验优化、呼朋唤友、重聚普隆德拉。
4. 【福利加码】
专属外观、稀有卡片、水晶zeny预约即送。
更新日志
v0.7.4版本
1. 【钟楼迷穹·游园狂欢】资料片登场,开放100级等级上限及其配套养成玩法;
2. 全新地图【艾尔帕兰】开放;
3. 全新副本【机械工厂】开启;
4. 新增全新MVP/Mini,全新宠物巨石怪、蜂后;
5. 周年庆限定活动【仙境游乐园】开启;
6. 修复部分显示异常的问题。




