成为你的男仆手游是一款二次元手绘风格的剧情游戏,玩家需要扮演一名大学生来开始玩耍,专注于自己的学业,同时也可以享受到不一样的故事,男仆们会为你照顾自己的生活起居,丰富的恋爱玩法都能解锁,游戏的画面都很精美好看,感受到不同男仆的角色和性格,个性也都是鲜明点的,玩家的每个决定都很重要。
成为你的男仆手游背景故事
当你缓缓推进大学作业进程时,才惊觉已无暇顾及生活其他层面。此时,你实在没精力再去烹饪饭菜或打扫房间。转机是你梦到身着女仆装的男孩,加之一些特殊状况,朋友最终答应搬来与你同住一个月!这会是生活所需的改变吗?
成为你的男仆手游六个结局全攻略
一、Nix路线
1. ED1:崩坏结局(Nix)
想触发此结局,需要在剧情中多次拒绝Nix,当他的绝望点累计至10时结局自动触发。
当他提出一起睡觉时,选择“我有备用床垫”(+1)
当他展示女仆装时,询问“为什么?”(+1)
回答“我觉得这已经够了,不是吗?”(+1)
早餐场景选择“可惜,这不是我的菜”(+1)
遇到他时装作不认识(+1)
拒绝拥抱(+1)
告别时冷淡回应“走吧”(+2)
向Rudy表明他不是你男朋友(+2)
2. ED4:和解结局(Nix)
当绝望点保持在10以下时,选择更柔和的回应。
当他表白时,选择“好吧,别说了,给我一些时间”(+3)
若此时绝望点在5以上,即可触发结局。
3. ED5:温情结局(Nix)
和ED4相似,但要控制绝望点不超过4,维持平衡情绪,才能解锁温柔线。
4. ED6:救赎结局(Nix)
拒绝次数少、情感互动多,当你接受他的表白时,绝望点将清零,触发最治愈的完结篇。

二、Rudy路线
1. ED2:甜蜜结局
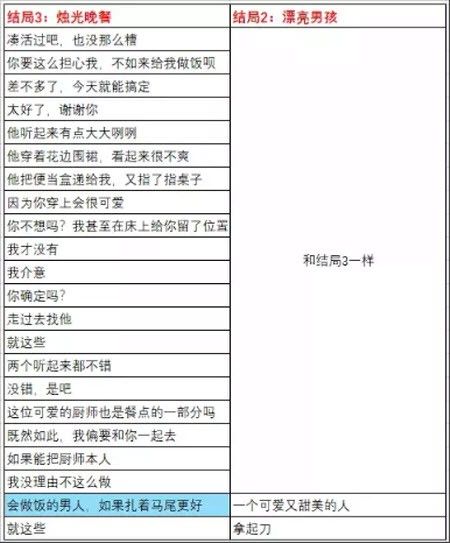
当被问到“喜欢什么样的男人”时,回答“可爱又温柔,总是在我身边的人”,即可触发Rudy的温情结局。
2. ED3:命中注定结局
同样的问题下,选择“会做饭的男人,最好扎着马尾辫,也许名字以R开头”,解锁专属彩蛋路线。

成为你的男仆手游怎么玩
1. 打开游戏后,点击左上角的【开始】按钮,即可正式进入主线剧情。

2. 游戏主要以文字叙事为核心玩法,玩家需要在不同分支中做出选择来推动剧情发展。

3. 每个选项都会影响角色情感、事件走向以及最终结局,因此理性选择非常关键。

游戏亮点:
1. 游戏中的隐藏剧情都很丰富,增加你们的情感。
2. 不同性格的男仆会出现,照料好你的生活。
3. 玩家的每个决定都需要慎重,故事的走向都不同。
游戏优势:
1. 互动和交流的方式很不错,培养你们的感情。
2. 为游戏增加更加多的趣味玩法,游戏画面很不错。
3. 古典的氛围可以尝试,多重剧情可以尝试。



