成为你的男仆汉化版是一款都市题材的乙女恋爱剧情类的游戏,扮演女大学生,在即将毕业的时候可以感受到不同的游戏剧情,感受到趣味的生活和节奏,开始不一样的同居生活,和男仆来一起生活,丰富的玩法都可以尝试,度过不一样的情感和恋爱的剧情,更有着全新的鲜明风格都可以尝试,不断推动剧情的发展,还能和不同的角色来开始互动。
成为你的男仆汉化版全结局攻略与路线指引
一、基础玩法介绍
1. 打开游戏后,点击左上角的【开始】按钮,即可正式进入主线剧情。
2. 游戏主要以文字叙事为核心玩法,玩家需要在不同分支中做出选择来推动剧情发展。
3. 每个选项都会影响角色情感、事件走向以及最终结局,因此理性选择非常关键。
二、结局线索与角色路线
在游戏中,两位主要角色——Nix与Rudy,分别代表不同的命运分支。
尤其是Nix的剧情,他的“绝望点数”会直接决定最终的结局方向:你拒绝得越多,他越陷入绝望。
ED1:崩坏结局(Nix)
想触发此结局,需要在剧情中多次拒绝Nix,当他的绝望点累计至10时结局自动触发。
当他提出一起睡觉时,选择“我有备用床垫”(+1)
当他展示女仆装时,询问“为什么?”(+1)
回答“我觉得这已经够了,不是吗?”(+1)
早餐场景选择“可惜,这不是我的菜”(+1)
遇到他时装作不认识(+1)
拒绝拥抱(+1)
告别时冷淡回应“走吧”(+2)
向Rudy表明他不是你男朋友(+2)
ED4:和解结局(Nix)
当绝望点保持在10以下时,选择更柔和的回应。
当他表白时,选择“好吧,别说了,给我一些时间”(+3)
若此时绝望点在5以上,即可触发结局。
ED5:温情结局(Nix)
和ED4相似,但要控制绝望点不超过4,维持平衡情绪,才能解锁温柔线。
ED6:救赎结局(Nix)
拒绝次数少、情感互动多,当你接受他的表白时,绝望点将清零,触发最治愈的完结篇。
【Rudy路线】结局分支
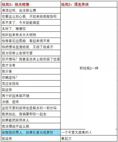
ED2:甜蜜结局
当被问到“喜欢什么样的男人”时,回答“可爱又温柔,总是在我身边的人”,即可触发Rudy的温情结局。
ED3:命中注定结局
同样的问题下,选择“会做饭的男人,最好扎着马尾辫,也许名字以R开头”,解锁专属彩蛋路线。
成为你的男仆汉化版游戏角色介绍
1. 阿拉斯加·怀伊·王
带有诱人的铜皮的女仆,特色就是像他的皮肤一样甜的巧克力蛋糕。
2. 赛斯
低调而钝的庄园.他总是在大厦后面穿上开衫,砍柴。
3. 云宝看
盲人但可爱的女仆,粉红色的头发看起来很好。
4. 爱德华厅
负责日程安排的女佣,长长的黑发很诱人.是因为我的感觉,所以故事太多了吗。
5. 李英镐
负责打扫裙边时清洁豪宅的女仆。
游戏亮点:
1. 温馨和温暖的游戏氛围都可以尝试体验。
2. 轻松完成很多的学业任务,整理好你的家务。
3. 丰富的游戏氛围和玩法都能尝试,个性鲜明的角色也能出现。
游戏优势:
1. 你可以体验到共同生活的乐趣,分享生活。
2. 轻松愉悦的奋斗冒险玩法,完成挑战。
3. 你可以和不同的男仆来一起度过难关。
玩家评价:
1. 很推荐大家去玩,NiX虽然有点病娇的感觉吧?(个人感觉)然后Rudy像是回避型恋人,男仆是一个很有创新的主题,我是就差一个结局就全结局的,我个人体验下来像修罗场一样的(不知道是不是用修罗场这个词,词都已经忘记了)里面的照片好像都发不出来。
2. Nix他只是一个香香软软可可爱只想得到你的爱的小家,Rudy是一个表面上有点讨厌你但是内心是要特别爱你的,还会让自己的朋友问你喜欢怎样的对象,自己却躲在草丛堆里,被发现了都不知道。



