超时空星舰手机版是一款由steam移植而来的策略经营游戏,故事背景设定为,地球的环境已经不再适宜人类生存,于是玩家扮演的舰船船长,将率领船员在太空中探索,直到找出适合生存的家园。游戏采用了精致的像素画风,玩法自由度极高,你可以自由的升级设施,购买房间、招募更多的船员,将战斗、经营、管理等元素结合,为大家带来丰富的玩法体验,只有合理的分配资源,才能在太空走得更远。
超时空星舰手机版游戏界面介绍
游戏主界面:
请注意上图右侧的红框部分,在下文按顺序做截图说明。
1. 主要包括聊天界面和收件箱
2. 包括兑换码、添加官方群以及游戏偏好设置。
3. 包括了航行日志、排行榜数据、每日任务、成就、收集船员图鉴。
战斗界面:
你需要特别注意的是,战时能力房间将只显示房间图标,你可以在房间的左上角看到该房间的图标。
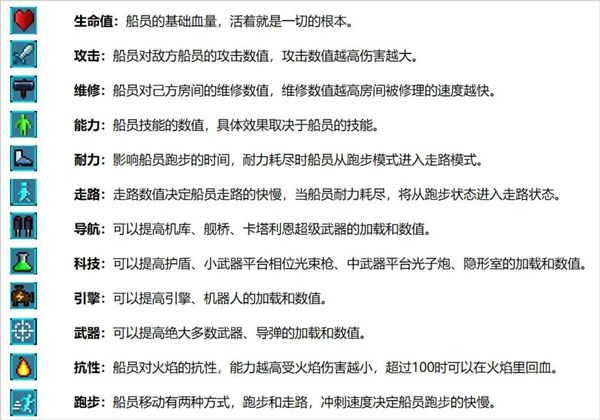
超时空星舰手机版游戏船员属性
你可以在船员档案看到船员的属性,不同的属性代表船员不同的能力值,通过将船员放置到健身房或学院进行训练,可以增加属性值。下图的绿色数字既通过训练获得。
不同的能力可以对房间产生不同的效果,训练哪个属性?指示船员修复还是进攻?设置怎样的AI指令?船员匹配哪个房间更优,是你需要深度研究的问题!
属性介绍:
船员装备:
你可以为船员穿上装备,装备可极大增强船员的属性。
装备包含头盔、护甲、饰品、腿甲、武器,目前几乎所有船员只能穿两件装备,不同的船员的可装备位置是不同的哦。
只有船长可穿满5件装备,其中也是只有船长才能装备宠物。
你可以通过材料合成或购买获得装备。
超时空星舰手机版游戏特色
尽情释放你的创意力,打造独一无二的宇宙飞船,自由规划布局,招募并训练船员,征服浩瀚星空
支持多人联机,与你的好友组成舰队,并肩作战,一同取得胜利,发展外交,实现双赢局面
在外太空中隐藏着许多外星种族,不断地探索并战斗,发掘全新武器、技术,充满了惊喜
更新日志
v1.1.11
增加了新商城功能,每日领取福利
增加了月度胜利排行榜功能
增加了修改了连充和累消活动
增加新型的无人机
新增回放模式中外景/内景视角切换的功能
新增敌我双方船员数量的AI命令
添加了AI复制/粘贴异常的信息弹出窗口
优化内容:
优化了对战伤害字体的显示,添加了不同的字体颜色
优化了新赛事–大乱斗
优化了活动接口
还原了天龙座争霸赛出战界面
优化了加载图片的功能,现在支持动态加载,减少重启游戏的情况
修复内容:
修复了部分安卓手机打开新手手册界面报错甚至闪退的问题
修复了联盟基地一些情况下创建建筑数量显示为0的问题
修复了新赛事可以把模块放进只有1个空间的建筑里(通风管道和护甲)
修复了一些翻译问题
修复了死神飞弹房间皮肤可能导致战斗卡死的异常问题
修复了船员训练消耗品 使用后重置船员选择列表的bug
修复了战利品箱奖励领取的UI显示问题
修复了新手引导期间键盘快捷键未被禁用的问题
修复了船员招募费用计算错误的问题
修复了皮肤馆购买按钮显示的问题
修复了房间档案中无可用皮肤时仍显示皮肤按钮的问题
修复了交响乐羁绊技能加成的问题
修复了医疗技能在敌方舰船上不生效的问题
修复了武器开火后动画未重置的问题
修复了船员训练未正确记录疲劳值的问题
修复了使用紧急维修时模块EMP状态未被清除的问题
修复了召回信标在目标舱室相邻时仍能传送的问题
修复了安卓系统通知设置无法跨会话保存的问题
修复了赛季通行证奖励计数器在主界面与星系界面显示不同步的问题
修复了团队羁绊技能触发动画结束后未移除的问题
修复了船员传送后仍能锁定已满员舱室的问题
调整内容:
船员耐力机制调整:静止时始终以半速恢复,待机时补足另一半恢复量
EMP效果不再重置房间激活状态
导弹的追踪伤害 不再受命中惩罚
所有导弹的追踪伤害,各等级保持一致
标枪弹现在造成 8%追踪伤害
服务机器人与防御机器人待机时返回初始房间
防御机器人:攻击力 2.7 → 3,装填惩罚 -25% → -15%
火箭炮发射器:连射间隔 1帧 → 3帧
超级激光:连射间隔 4帧 → 3帧
轨道炮系统伤害 1 → 1.5
镭射炮:系统/船员伤害 1.5 → 2,护盾伤害 0.75 → 0.5
电浆炮:系统伤害 1 → 1.5,船员伤害 2 → 1.5
电浆炮:装填时间 3.8秒 → 3秒,射速 20 → 30
近程诱饵无人机:最高等级提升至 Lv3,基础血量 2 → 1,编队数量上限提升至 3架
远程诱饵无人机:最高等级提升至 Lv3,最大血量 2 → 3
护盾超载器填装时间25秒 → 15秒
拦截机:占用机库容量2 → 1
海盗战机:占用机库容量3 → 2
弩炮战机占用机库容量3 → 2
火鹰战机:占用机库容量3 → 2
加农炮:离子芯的建造时间180秒 → 90秒
加农炮:过载的离子芯的建造时间180秒 → 100秒
加农炮:不稳定的离子芯的建造时间 180秒 → 100秒




