木叶短剧是一款专注短剧的免费影视播放应用,汇聚古风权谋、甜宠言情、都市修仙、战神归来等 20 余种热门题材,覆盖逆袭、重生、悬疑等多元剧情。平台每日高频更新,设有热播榜、飙升榜等榜单,支持竖屏滑屏切剧、选集播放,操作便捷。软件无广告、免费观看,画质高清流畅,还支持智能个性化推荐。同时独创看剧赚金币机制,可通过签到、观影赚金币兑换或提现,为用户带来优质无负担的短剧追剧体验。
官网:https://hainanyuyue.com/
木叶短剧怎么用
1. 打开软件进入到剧场可以看到各种短剧。

2. 接着点击顶部的搜索框还能够快速对短剧进行查找。

3. 点击分类还可以查看全部的短剧类型。

4. 选择感兴趣的短剧就能够进行播放了。

5. 还能够通过剧集可以切换页面内容。

6. 点击短剧名称还能够查看详情介绍。

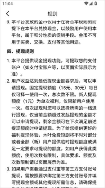
木叶短剧金币兑换比例
1. 根据app内的规则来看是33000:1。

2. 而且app规则中还说明了现金提现规则。

木叶短剧怎么听书
1. 进入剧场页面点击顶部听书。

2. 然后可以看到各种音频。

3. 选择感兴趣的音频后就能够进行播放了。

4. 点击语速可以对播放的速度进行调节。

5. 还可以根据情况设置定时关闭。

木叶短剧功能
1. 金币福利
签到观看赚金币,一边看剧一边赚,提现秒到账。
2. 免费短剧
海量短剧免费看,古风权谋、甜宠言情等,热门短剧应有尽有。
3. 操作简洁
竖屏交互,简单操作,支持滑屏切剧、选集播放等功能,纵享丝滑体验。

木叶短剧特色
1. 海量优质短剧资源库:牧野免费短剧app建立了海量丰富的短剧资源库,与众多优质内容创作者和影视工作室建立了深度合作,不断推出各种精彩短剧。从在网络上走红的热门短剧到制作精良的小众作品,你都可以在这里找到它们。该平台对短剧进行了详细的分类。用户可以通过主题分类(如古装言情、现代职场、奇幻冒险)、人气排名、创作者专题等,快速过滤出自己感兴趣的内容。例如,在“推理推理”类别下,用户可以一次性浏览最新的热门推理短剧,跟随剧情的跌宕起伏,探索真相。
2. 实时更新及跟进提醒:为确保用户能及时看到最新短剧内容,平台保持高频更新节奏,每天推出多部新剧、新剧更新。用户关注自己喜欢的电视剧后,一旦有新剧上映,应用程序会立即发送提醒,提醒用户及时更新,这样用户就不会错过任何精彩的剧情。同时,主页设置了“最新动态”栏目,直观地展示了最新上线和更新的短剧,让用户无需费力搜索就能立即获得新鲜内容。
3. 个性化推荐搜索:基于大数据分析和智能算法,深度分析用户观看历史、集播记录、停留时长等数据,精准匹配用户喜好,推送个性化短剧推荐列表。无论是迎合用户传统口味的同类大作,还是可能引起用户兴趣的跨类型短剧,都能精准地触及观众。

木叶短剧优势
1. 一个完全免费的短剧视频观看APP,你可以免费观看许多精彩有趣的短剧资源,不收取任何费用,也不收取任何注册费。
2. 它采用简单直观的界面设计进行操作,用户可以享受全屏或竖屏体验,也可以自由选择剧集,为短剧提供流畅愉快的观看体验。
3. 通过输入短剧的关键词,用户可以快速找到相关的短剧。操作非常方便,减少了用户搜索自己想看的短剧的时间。

木叶短剧内容类型
1. 古风权谋:以古代宫廷或江湖为背景,讲述权谋斗争、爱恨情仇的故事。这类短剧通常剧情紧凑,情节跌宕起伏,深受用户喜爱。
2. 甜宠言情:以甜蜜的爱情故事为主线,满足用户对浪漫情感的追求。这类短剧通常剧情轻松愉快,角色形象鲜明,适合在闲暇时光观看。
3. 都市修仙:结合现代都市背景与修仙元素,讲述主人公在都市中修炼成仙或运用仙术解决都市问题的奇幻故事。这类短剧将传统修仙文化与现代都市生活相结合,创造出独特的观影体验。
4. 战神归来:讲述战神或英雄归来后,如何凭借超凡的能力和智慧,解决各种难题,守护家园或爱情的故事。这类短剧通常剧情热血沸腾,角色形象英勇无畏。
5. 赘婿逆袭:以赘婿身份为主角,讲述其如何通过努力和智慧,逆袭成为人生赢家的故事。这类短剧通常剧情励志,角色形象鲜明,能够激发用户的奋斗精神。
6. 打脸虐渣:讲述主角如何识破并反击那些虚伪、恶毒的反派角色,实现打脸虐渣的爽快体验。这类短剧通常剧情紧凑刺激,能够满足用户对正义和复仇的渴望。
7、穿书:以穿越到书中世界为背景,讲述主角如何利用现代知识和智慧,在书中世界闯出一片天的故事。这类短剧通常剧情新颖有趣,角色形象多样。
8、悬疑推理:通过紧张刺激的剧情和扣人心弦的推理过程,吸引用户观看。这类短剧通常剧情复杂多变,角色形象鲜明,能够激发用户的推理兴趣。
更新日志
修复了一些bug



